15家基金公司2022年A股投资策略:我们找到了他们的共识和差异基金投资方向【前列康】
21世纪经济报道 庞华玮 报道
2021年最后一天,我们展望2022年。
明年的A股怎么走,哪些板块更有机会?
投资人都在寻找答案。
作为买方的基金公司有发言权。21世纪经济报道记者梳理15家基金公司2022年A股投资策略,整理出了各家的主要观点,并总结了他们观点中有共性和差异的地方。
15家基金公司的共识和差异
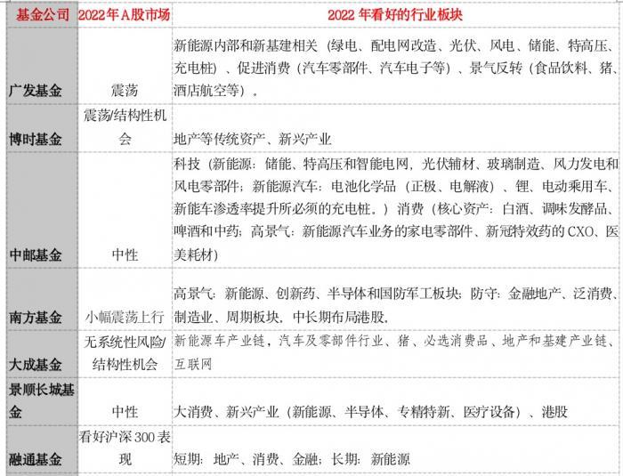
(
图:15家基金公司的2022年年度策略
)
根据21世纪经济报道记者统计,15家基金公司对2022年A股投资,它们有以下共同点:
一、“稳增长”的政策是2022年A股投资的出发点。
二、整体来看,“震荡”是多数基金公司对2022年A股定调,偏中性看法。
三、不少基金公司看好一季度行情。
比如,海富通基金认为,2022年一季度将是政策发力的窗口期。
中邮基金认为,2022年A股市场节奏上可能是两头高、中间低,可以把握一四季度可能存在的有利窗口。
华泰柏瑞基金认为,一季度有望迎来春季躁动行情。
华泰保兴基金认为,2022年权益市场在“稳增长,宽信用”预期下,年初将积极可为。
三、“有结构性行情”是共识。
多数基金公司都认为,2022年权益市场指数层面风险不大,但也没有指数级别的行情,全年来看,不缺乏结构性机会。比起2019-2021年,总体上,赛道型、躺赢型投资机会性价比显著下降。
四、多数基金公司看好高科技(代表是新能源)、消费、农业(猪周期)。
看好猪周期的主要逻辑是猪肉价格上涨;
看好新能源的主要逻辑是政策支持+经济转型的方向。今年我国提出双碳目标,即2030年实现碳达峰,2060年实现碳中和,也就是说赛道完全符合巴菲特的“长坡厚雪”投资标准。
看好消费的逻辑是中长期的确定性。
五、不少基金公司认为,明年成长是主线。
比如,广发基金指出,2022年,具体到行业与风格方面,短期金融和消费反弹。但由于政策加杠杆的方向仍然未变,结合未来的盈利预测,行业上的排序是科技制造>消费>金融>周期,风格上小盘成长>大盘成长>大盘价值>小盘价值。
华泰保兴基金表示,下半年海外压力释缓,国内经济缓步走出压力区,A股有望逐步回稳。
结构上,大小风格预计均有表现机会,上半年可能更偏中小盘风格,下半年随着经济企稳预期,可能风格偏向大盘。
但基金公司对2022年的投资策略也存在一些分歧。
一是对市场节奏看法有出入。
比如:华泰柏瑞基金认为,2022年一季度有望迎来春季躁动行情,小市值风格延续强势,一季度看好新基建、科技、券商;
而万家基金则认为,在2022年一季度阶段性看好政策“稳增长”主线,如:钢铁、建筑、建材、煤炭等。
永赢基金短期看好周期地产、券商。
二是2022年看好的投资方向有些方向不同。
比如,景顺长城基金、南方基金等提到看好港股,英大基金看好保险,华泰柏瑞基金和永赢基金一季度都看好券商。
具体来看15家基金公司的看法(排名不分先后):
广发基金:政策以“稳”为主 关注三大领域
核心观点:
自2019年以来的政策思路变化导致结构性的震荡市或仍将延续,2022年预计政策仍将以“稳”为主。
消费的配置价值或将上升,一线品种配置价值相对更强;金融地产修复的力度与持续性不宜作太高预期;未来周期股的投资重点还是在于和新能源结合的方向。
看好板块:
一是新能源内部和新基建相关(绿电、配电网改造、光伏、风电、储能、特高压、充电桩)
二是促进消费(汽车零部件、汽车电子等)
三是景气反转(食品饮料、猪、酒店航空等)。
博时基金:稳字当头,2022全年A股震荡概率较大
核心观点:
12月中央经济工作会议明确稳字当头、稳中求进,这意味着宏观大环境从去年底提出的改革窗口期切换至高质量发展约束下的稳增长。预计2022年中国经济增速可能在5%-5.5%,政策目标可能希望靠近5.5%,,地产继续出清而后触底,财政前置发力,基建只是温和反弹,出口景气有序回落,消费缓慢复苏。
2022全年A股震荡概率较大。
看好板块:
权益类资产的结构性机会包括地产等传统资产的边际改善与新兴产业相关板块的持续向好。
南方基金:预计2022年成长和小盘占优
核心观点:
在创业板、科创板和北交所的引领下,创新创造主题或仍继续维持相对热度,权益整体风格预计继续偏向成长。同时,经济回落压力带动大盘蓝筹相对跑输小盘。预计2022年经济未明显复苏前,小盘或仍继续跑赢大盘。
预计2022年股市小幅震荡上行。
中长期来看,布局港股机会显现。
看好板块:
高景气的新能源、创新药、半导体和国防军工板块提供更强的业绩弹性,稳健的金融地产、泛消费、制造业、周期板块则提供更好的防守属性。
大成基金:聚焦“专精特新”+ “否极泰来”机会
核心观点:
2022年,中美经济周期或错位,呈现出中国衰退宽松+美国滞胀紧缩的局面。
2022年权益市场指数层面风险不大,结构性行情为主;赛道型、躺赢型投资机会性价比显著下降,以微观产业研究把握长期产业趋势,广度深度并重是高质量决策的取胜之道。投资上应该重点关注“专精特新”及“否极泰来”带来的机会。
当前A股估值水平处于相对合理位置。
看好板块:
2022年,大成基金将沿“否极泰来”和“专精特新”两条思路寻找结构性方向。“否极泰来”包括自身景气反转的行业和外部因素催化的行业。
景气反转方向,汽车主动补库存+进入新能源车产业链,汽车及零部件行业α、β收益有望形成共振;另外,农业(猪周期)方向亦有机会;还有必选消费品。外部因素催化的行业包括地产和基建产业链以及互联网、国企改革。
景顺长城基金:关注“双碳”主线,重视港股长期配置价值
核心观点:
整体上明年可能不是指数级别的行情,但系统性风险不大,大概率仍将延续今年的结构性行情,而信用结构扩张的方向也将带来更多的阿尔法机会。
看好板块:
关注中下游盈利能力修复、科技制造与大消费的长期超额收益、以及港股长期底部配置价值三大方向。
融通基金经理刘安坤:沪深300表现或可期待
核心观点:
目前沪深300的估值还在历史中位数甚至中位数以下,因此全市场中一些结构化的挖掘还是有机会的。
看好板块:
2022年,对沪深300相对乐观,从长期看,新能源、军工等行业存在资机会。
海富通基金:跨周期调节下的新常态
核心观点:
中国经济在明年将经历“类衰退”到“小复苏” 的周期变化。
市场面临“经济退政策进”的阶段,短期对市场持中性乐观观点。
2022年一季度将是政策发力的窗口期。未来,绿色经济和高端制造相关的基础投资将成为我国经济动能的亮点。
看好板块:
重点关注高景气延续的方向以及有困境反转的行业。
高景气:新能源(光伏、风电)、储能、电网建设投资机会值得关注;新能源汽车产业链上电池、上游、汽车零部件、智能化硬件软件亦值得关注;此外,半导体设备以及汽车智能化趋势的零部件、计算机软件亦值得关注。
此外,食品饮料、畜禽养殖、航空/机场/景区/酒店等服务业都值得自下而上挖掘投资价值。此外,大金融及基建产业链的配置价值亦值得关注。
华泰柏瑞基金:成长盈利景气,蓝筹估值反转
核心观点:
2022年一季度有望迎来春季躁动行情,小市值风格延续强势,市场结构受外围影响波动仍存;二季度宽信用及海外通胀回落,A股业绩有望迎来拐点,大盘蓝筹布局时间窗口临近;下半年随着盈利回暖,市场叙事平淡,先进制造和TMT等细分成长景气赛道有望再度涌现出投资机会。
看好板块:
一季度看好新基建、科技及券商,二季度重点关注消费、金融等蓝筹板块的市场表现,下半年随着盈利回暖,先进制造和TMT等成长景气赛道,有望再度涌现投资机会。
万家基金:春季躁动可期,关注三大投资主线
核心观点:
2022年经济弱下行企稳,叠加流动性边际转宽,主要市场指数或依然可以实现正收益,节奏上或总体呈现”N型”走势。
2022年一季度仍将是指数横盘,深挖个股的阶段。
看好板块:
一是长期配置维度,持续坚定看好政策和产业趋势并存的高景气赛道,如:新能源、军工、高端制造等;
二是中期轮动维度,全年看好全年通胀向下游传导下必选消费的配置机会,如:食品饮料、医药、农林牧渔等;
三是短期博弈维度,在一季度阶段性看好政策“稳增长”主线,如:钢铁、建筑、建材、煤炭等。
永赢基金:成长是主线,风格更平衡收敛
核心观点:
目前A股市场整体的估值并不贵。
明年,货币政策虽然倾向宽松但受到外部制约,仍然会相对克制,行业轮动的特征可能会延续,单个板块出现单边走势的可能性相对不大。
展望明年,我们认为成长仍然是重要主线,但风格较今年可能更为平衡收敛。
看好板块
:
短期看周期,中期看消费,长期看成长。
成长行业:新能源汽车、汽车零部件、光伏、军工。
消费行业:食品饮料、医药、猪。
周期行业:地产、券商。
方正富邦:结构性行情,关注三条投资主线
核心观点:
2022年A股市场或仍然维持结构性行情的走势。
能源结构升级,新兴消费升级,依托于工程师红利的尖端技术国产的替代,人口结构老龄化带来的医疗保健等将是最重要的方向。
看好板块:
投资思路上,或可关注三条主线。
一是聚焦行业景气度和业绩增长的韧性。
二是产业链利润的再分配,从上游周期品逐步回归至中下游制造业。
三是重点关注后疫情时代困境反转的部分行业,主要集中在出行及可选消费等领域。
华泰保兴基金:2022年A股行情以震荡、结构性特征为主
核心观点:
2022年权益市场在“稳增长,宽信用”预期下,年初将积极可为;待美国政策纠偏落地后,年中A股或面临较强调整压力;下半年海外压力释缓,国内经济缓步走出压力区,A股有望逐步回稳。
看好板块:
重点关注新基建、科技、消费、双碳等。
中邮基金:一四季度可能存在的有利窗口
核心观点:
2022年A股整体盈利可能会较弱,出现小幅正贡献甚至是负贡献,估值为零或小幅为正贡献,市场节奏上可能是两头高、中间低,可以把握一四季度可能存在的有利窗口。
看好板块
:
两个值得2022年配置的大类板块:科技和消费。
中信保诚基金:大小风格更趋于均衡,先小盘、后大盘
核心观点:
2022年企业盈利预计较2021年明显放缓,指数或以震荡为主,关注市场结构性机会。
结构上,大小风格预计均有表现机会,上半年可能更偏中小盘风格,下半年随着经济企稳预期,可能风格偏向大盘。
看好板块:
一是PPI向CPI传导,成本压力缓和的中下游潜在受益的方向;
二是围绕碳中和主线下的绿色转型方向,包括新型电力系统下的投资机会;
三是智能化和电动化双轮驱动下的汽车产业链。
英大基金:总量波澜不惊,结构中游为主
核心观点:
2022年,预期中国权益市场的总体特征为:“震荡为主,方向向上”。
2022年,预期中国权益市场的行业特征为:“短期利润改善集中于中游制造,中长期科技仍为布局主线”。
看好板块:
第一,受疫情冲击行业,主要包含旅游、酒店、航空、运输等。
第二,受益于政策对冲的基建产业链。
第三,受益于利率上行的行业,主要为保险。
更多内容请下载21财经APP
相关内容
相关资讯
-
2016年建设银行利息表2016年建设银行利息表格大家好,今天小编来为大家解答2016年建设银行利息表这个问题,2016年建设银行利息表格很多人还不知道,现在让我们一起来看看吧!本文目录2016年1
-
10亿投资10亿投资什么大家好,今天小编来为大家解答10亿投资这个问题,10亿投资什么很多人还不知道,现在让我们一起来看看吧!本文目录未来10年最好的投资是什么?8000万
-
16万欧元投资西班牙16万欧元投资西班牙多少钱大家好,今天来为大家分享16万欧元投资西班牙的一些知识点,和16万欧元投资西班牙多少钱的问题解析,大家要是都明白,那么可以忽略,如果不太清楚的话可以看看本篇文章,相信很大概率可以解决您的问题,接下来我们就一起
-
10年后美元与人民币的汇率2007年到2010年每年美元兑人民币平均汇率是多少老铁们,大家好,相信还有很多朋友对于10年后美元与人民币的汇率和2007年到2010年每年美元兑人民币平均汇率是多少的相关问题不太懂,没关系,今天就由我来为大家分享分享10年后美元与人民币的汇率以及2007年
-
1月27日中国银行外汇牌价1月27日中国银行外汇牌价行情本篇文章给大家谈谈1月27日中国银行外汇牌价,以及1月27日中国银行外汇牌价行情对应的知识点,文章可能有点长,但是希望大家可以阅读完,增长自己的知识,最重要的是希望对各位有所帮助,可以解决了您的问题,不要忘了
-
10万亿投资10万亿投资新基建大家好,今天小编来为大家解答以下的问题,关于10万亿投资,10万亿投资新基建这个很多人还不知道,现在让我们一起来看看吧!本文目录印度实行复制中国奇迹
-
2016年中国银行股票分红是多少中国银行股票10万一年分红多少本篇文章给大家谈谈2016年中国银行股票分红是多少,以及中国银行股票10万一年分红多少对应的知识点,文章可能有点长,但是希望大家可以阅读完,增长自己的知识,最重要的是希望对各位有所帮助,可以解决了您的问题,不
-
万丰奥威自购公司股票万丰奥威股票的股吧大家好,万丰奥威自购公司股票相信很多的网友都不是很明白,包括万丰奥威股票的股吧也是一样,不过没有关系,接下来就来为大家分享关于万丰奥威自购公司股票和万丰奥威股票的股吧的一些知识点,大家可以关注收藏,免得下次来